新葡的京集团8814检测站
学校主页
搜索
Toggle navigation
首页
部门概况
部门介绍
部门职责
思政教育
主题教育
网络思政
队伍建设
学生事务
规章制度
奖助贷勤
“一站式”学生社区
日常事务
心理健康
中心介绍
心理活动
心理咨询
教师风采
宿舍管理
通知公告
规章制度
学生宿舍管理委员会
就业服务
就业政策
招聘信息
职业规划
校友活动
通知公告
团学工作
团学概况
通知公告
团学动态
国防教育
学生军训
国旗护卫队
军事理论
征兵工作
首页
部门概况
思政教育
学生事务
心理健康
宿舍管理
就业服务
团学工作
国防教育
首页
>
学生事务
>
“一站式”学生社区
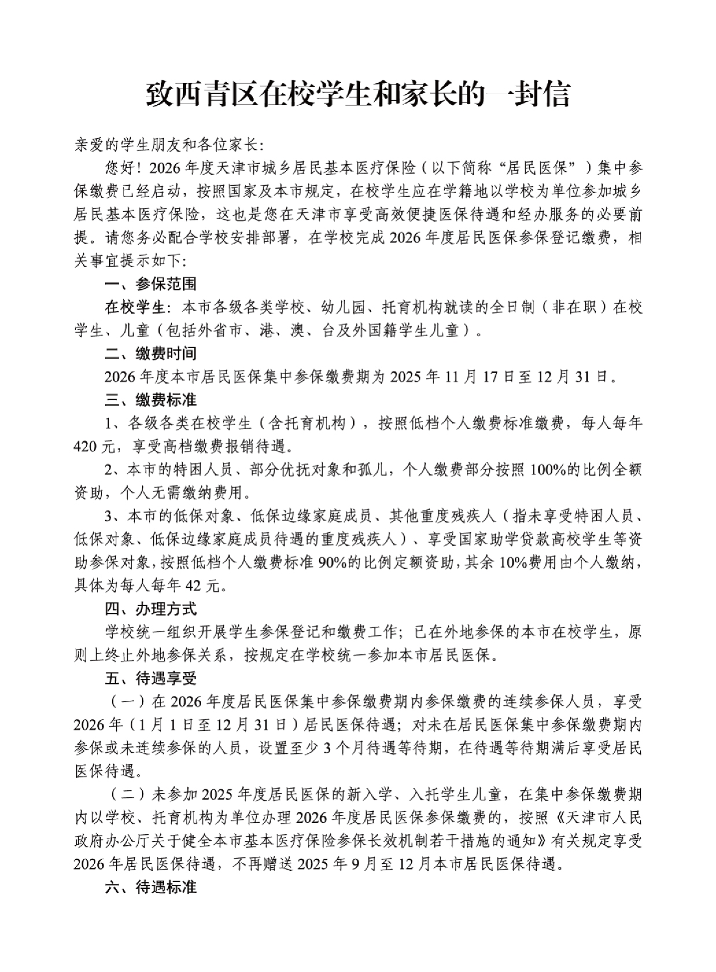
“一站式”学生社区 | 致西青区在校学生和家长的一封信
日期:2025-11-26 作者: 来源: 浏览量:
0
操作>>
【
收藏本页
】
上一篇:
没有了
下一篇:
“一站式”学生社区 | 2026年度天津市城乡居民基本医疗保险缴费开始啦~
返回首页
关闭页面
地址:中国·新葡的京集团8814检测站(股份)有限公司-WeiXin百科